移至網頁之主要內容區位置
::: 嘉義市宣信國民小學

公告彙整

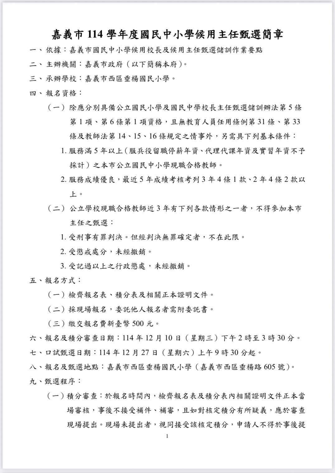
公告嘉義市114學年度國民中小學候用主任甄選訊息

{{ $t('FEZ001') }} 宣信國小人事室

{{ $t('FEZ002') }} 市立宣信國小|

 



{{ $t('FEZ003') }} Invalid date

{{ $t('FEZ004') }} 2025-11-28|

{{ $t('FEZ005') }} 24|