移至網頁之主要內容區位置
::: 嘉義市宣信國民小學

最新消息

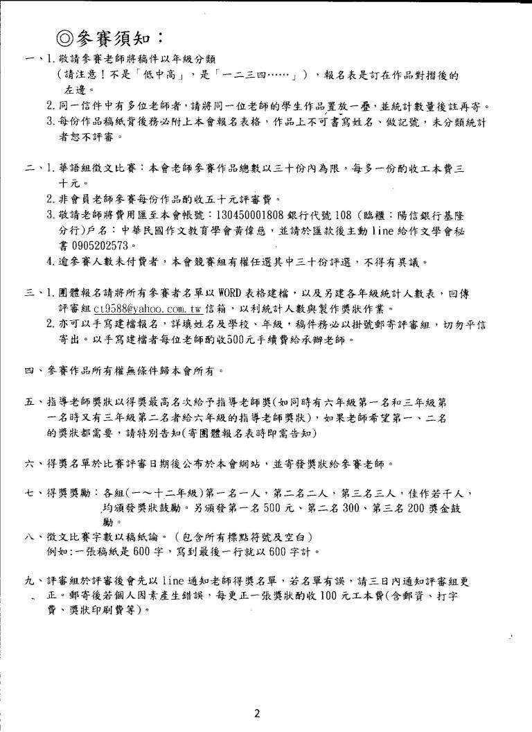
中華民國作文教育學會辦理「第60次全國中小學生台語、客語、華語徵文比賽」

{{ $t('FEZ002') }} 市立宣信國小|

詳細相關比賽說明、參賽須知、及報名表請參閱附件。



{{ $t('FEZ003') }} Invalid date

{{ $t('FEZ014') }} Invalid date|

{{ $t('FEZ005') }} 66|